/ Блог / Валеран Люксембург-Линьи, граф Сен-Поль: в начале пути
2702. Валеран Люксембург-Линьи, граф Сен-Поль: в начале пути

Валеран Люксембург-Линьи, граф Сен-Поль: в начале пути

Свержение и последующая гибель короля Ричарда II вызвала в соседней Франции бурю негодования. Ричард, так уж получилось, как правитель вражеского королевства, устраивал многих французов - и сторонников мира, благодаря своему миролюбию и склонности к компромиссам во внешней политике, так и партию войны, как ни странно, по тем же самым причинам - чувствовали слабину, налицо был хороший шанс завершить начатое Карлом V изгнание англичан за Ла-Манш.

Одним из французских аристократов, наиболее огорченных смертью Ричарда и восхождением Ланкастера, был Валеран III Люксембург, граф Сень-Поль и Линьи. И кажется, отчасти искренне, подобно французской королевской семье, граф Сен-Поль также был связан с Ричардом II родственными узами.

 События, случившиеся в Англии в 1399-1400 годах, были для графа Сен-Поля весьма неприятны, так как к этому времени он довольно удобно сидел даже не на двух, а на трех стульях - во-первых, вассал короля Франции с благоволением при дворе (отчасти незаслуженным, по правде сказать, учитывая его прошлое, но об этом позже), во-вторых, у него были теплые отношения и с английским двором, и наконец, в-третьих, Валеран был добрым другом герцога Бургундии Филиппа Смелого. А теперь, ножки одного из стульев подломились, что очевидно вело к финансовым и политическим потерям.

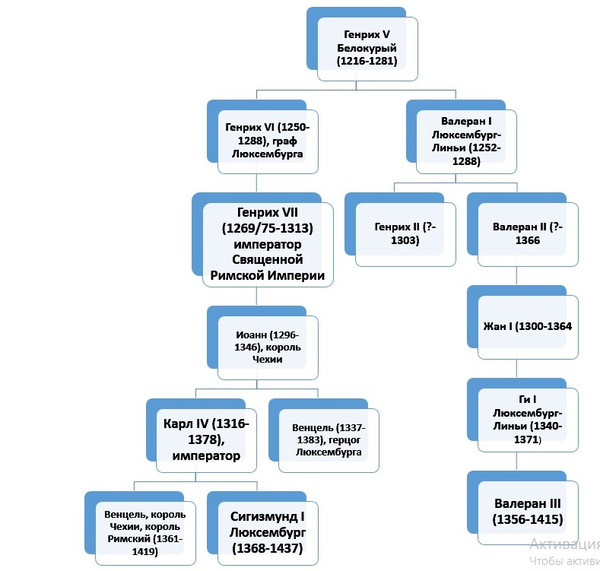
Но прежде всего - а кто он такой Валеран III Люксембург-Линьи? Для удобства читателей (каюсь, иногда по лености пренебрегаю этим) предоставляю генеалогическую схему для понимая места графа Сень-Поль в известной европейской династии.

Итак, свое имя Валеран получил в честь прапрадеда, основателя младшей ветви рода Люксембургов, осевшей во Франции. Сам Валеран I, сеньор Линьи, был вторым сыном Генриха V Белокурого, графа Люксембурга и собственно, французскую сеньорию Линьи (сюзеренитет над которой оспаривали между собой графы Шампани и Бара) он получил в наследство за своей матерью Маргаритой де Бар.

Валеран погиб в 1288 году, в битве при Воррингене вместе со всеми своими братьями - Генрихом VI, графом Люксембургом и бастардами Генрихом и Бодуэном. Это был роковой день для Люксембургов, так как оказалось выбито целое их поколение. Но у законных братьев остались дети, которые и заняли место отцов. Младший из кузенов, стал сеньором Линьи, а старший - Генрих VII, соответственно графом Люксембурга, а со временем под тем же порядковым номером и императором Священной Римской Империи. Тут есть редкое и любопытное совпадение - граф Люксембурга был седьмым этого имени как в своем собственном роду, так и среди императоров. Подобное совпадение, есть, например, и у Вильгельма III Оранского - как принца своего дома и как короля Англии.

Таким образом, Валеран III (1355-1415) находился с Сигизмундом Люксембургом в пятой степени родства по законной мужской линии. Впервые его имя появляется в документах и хрониках году в 1369-ом, не достигнув еще возраста 15 лет он сражается под знаменами своего отца Ги IV, который был верным последователем Карла V. Как раз в 1369 году, после длительной и серьезной подготовки, король Франции начал свою масштабную Реконкисту - возвращение французских земель, утерянных по договору в Бретиньи. В этом же году Валерана посвящают в рыцари.

 Так юноша сражается под королевскими знаменами два года, пока дороги войны не привели их с отцом на имперские земли в герцогство Юлих. Еще в 1364 году, король Карл возвел сеньорию Линьи в графство, кроме того, Ги стал еще и графом Сен-Поль по праву своей жены Матильды Шатийон (она унаследовала графство по праву обычая, за своим бездетным братом Ги V Шатийоном). Если графство Линьи было вассалом герцогов Бара, то вот уже графство Сен-Поль, управлялось семьей своих владельцев самостоятельно, подчиняясь непосредственно королю Франции.

Кроме обязательств перед верховным сюзереном (королем Франции) у графа Линьи был еще и родственный долг. Ги откликнулся на призыв своего родича Венцеля (Вацлава) герцога Люксембурга (по собственному праву), Брабанта и Лимбурга (по праву жены), и младшего брата императора Карла IV. Последний, великий комбинатор Карл, планировал создать на северо-западе Империи второе династическое государство своей семьи, зарезервировав для себя и своего потомства королевство Чехию на востоке. А на западе он уступил графство Люксембург, возведя его в герцогство, младшему брату, и поспособствовал его женитьбе на наследнице Брабанта. И разумеется, император был совсем не против, если брат «пощиплет» соседей на предмет других земельных приобретений.

Повод для такого расширения Венцель вскоре нашел - на территории соседнего Юлиха, брабантские купцы были ограблены одной из банд наемников (французских, кстати) и герцог Юлиха Вильгельм II и слышать не хотел о какой-то компенсации Венцелю и его жене. Еще одной настоящей причиной конфликта (ну, кроме всем очевидного желания Венцеля укрупнить свои владения) был выбор сторон как раз в Столетней войне - люксембуржцы и брабантцы симпатизировали французам, а юлихцы - англичанам. Герцог Люксембурга собрал армию и вторгся на территорию Юлиха.

22 августа 1371 года возле города Басвайлер сошлись две армии: с одной стороны - Венцель, Ги Люксембург-Линьи и примкнувший к ним маркграф Намюра Гийом I Богатый, с другой - герцог Юлиха Виллем II с братом своей жены, Эдуардом, герцогом Гелдерна. Силы последних были существенно меньше первых - 1 600 профессиональных воинов (рыцарей, оруженосцев, конных сержантов и пехоты) против 2 500 у Венцеля (плюс, ополчение у каждого). Несмотря на перевес Люксембурга, его армия потерпела сокрушительное поражение. Сам Венцель оказался в плену, где просидел почти год, пока старший брат не выкупил его свободу за 50 тысяч гульденов, кроме того герцог Люксембурга ради чести взял на себя обязательства выплаты компенсаций наследникам рыцарей, погибших под его знаменами в тот день.

Но у обеих стороны были еще и невосполнимые потери среди командного состава. Во-первых, Эдуард, герцог Гелдерна пал, сраженный стрелой в лицо. И, по всеобщему убеждению, эта стрела прилетела из рядов его собственной армии - то ли случайно, то ли, скорее всего, умышленно, но это уже другая история - в герцогстве Гелдерн был уже свой династический конфликт, деятельным участником которого и был как раз Эдуард.

И, во-вторых, судьба не пощадила и Ги Люксембурга-Линьи. Тут тоже не обошлось без странностей, ладно бы его сразили наповал в гуще схватке, но получилось как-то криво и нелепо. Раненым он остался на поле боя … Валеран ничем помочь отцу не мог, так как сам оказался в плену со многими рыцарями и ратниками своего дома. Вероятно, своему сеньору не смогли помочь и отступившие с поля боя немногие оставшиеся в живых и на свободе его люди. И как назло его не нашли дворяне победившей стороны.

 Зато на следующий день, крики раненого привлекли некоего мародера. Этот бродяга оказался удивительно туп и вместо того, чтобы спасти графа Линьи (за вознаграждение) или сдать его победителям (опять же за вознаграждение), просто прикончил раненого рыцаря. А далее следуют два варианта, не знаю какой из них верный - то ли мародер был схвачен людьми герцога Юлихского, когда пытался продать вещи убитого Ги, то ли он явился к самому герцогу Вильгельму с требованием награды за свой «ратный подвиг». Конец бродяги, впрочем, очевидно один единственный - его тут же вздернули на первом суку.

Так Валеран и стал графом Линьи, а позже унаследовал за матерью и графство Сен-Поль. Сразу по возвращению из плена, он с прежней энергией продолжил борьбу с англичанами, под знаменами короля Франции. Но вскоре произошло событие, круто изменившие его судьбу и на некоторое время, заставившее Валерана как бы переметнуться на другую сторону.

Продолжение следует …

Поделитесь в социальных сетях

Комментарии 0

avatar
Реклама

Тут могла бы быть Ваша реклама!

Статистика
Всего
Пользователей
Гостей
Онлайн всего: 11
Гостей: 11
Пользователей: 0
Наверх